最新修订日期:【2023】年【12】月【12】日
最新审核日期:【2023】年【12】月【12】日
序言
贝莱德致力于以符合所有适用隐私和数据保护法律的方式处理个人信息(“个人信息”),包括敏感个人信息(“敏感个人信息”)[请注意,并非所有隐私法律都对敏感个人信息作出了定义,例如香港、新加坡和加拿大]。我们多数办公室的所在国家/地区均有制定规范个人信息处理的法律。“贝莱德”“我们”或“我们的”指BlackRock,Inc.以及BlackRock,Inc.各直接或间接子公司(“贝莱德集团”)。BlackRock,Inc.、贝莱德集团职能部门以及与您签订合同的实体是您个人信息的控制者。如果您与贝莱德集团的合同与对贝莱德所管理载体的投资相关,则贝莱德建信理财有限责任公司(“贝莱德建信理财”)、理财产品实体以及(在投资管理人属于贝莱德集团一部分的情况下)该投资管理人将是控制者。
所述“您”或“您的”指其个人信息由贝莱德处理的个人,包括拥有直接或间接关系的客户(例如经由中介投资的客户);员工、临时工、管理人员、代理(统称“代表”);以及与以下事项相关的组织或实体的实益拥有人:
● 向潜在和实际客户提供服务;
● 贝莱德作为一方的交易(包括贝莱德代表客户进行的交易);或
● 由第三方供应商向贝莱德提供的服务。
本隐私声明规定了我们收集、使用和披露(统称“处理”)个人信息的目的以及保护个人信息的方式。本隐私声明还规定了在处理个人信息方面所牵涉的个人权利。
此外,亦可能有适用于我们收集、使用和披露您个人信息的额外条款、条件和承诺,此类条款、条件和承诺应与本隐私声明一并阅读。请点击以下链接以了解进一步详情:
我们收集的关于您的个人信息
个人信息是与个人有关的信息,而该信息可单独或与其他信息源共同用于识别该个人。个人信息不包括个人身份或信息具体细节已被删除,从而不具有个人识别特征的信息。敏感个人信息是个人信息的一个子类别,包括有关种族或族裔、宗教或哲学信仰、性生活、性取向、政治观点、工会成员身份、健康信息以及遗传和生物特征数据的个人信息。我们所收集信息的性质,将取决于我们提供的服务以及与您的关系。我们对处理的个人信息分类如下(针对各类别列出的个人信息均为非穷尽列举):
● 身份识别数据
姓名全名、职务、性别、婚姻状况、出生日期、护照号码、驾驶证号码、国民身份证号码、签名
● 联系数据
私人地址、电话号码、电子邮件地址
● 电子监控数据
在法律允许的范围内且限于合法目的,我们可以记录及监控您与我们之间的电子通讯
● 财务数据
银行账号;信用卡号码
● 营销与通讯数据
营销与通讯偏好;与您是否已阅读我们的营销通讯相关的跟踪数据
● 职业信息数据
职位/工作职务、工作地址;电话号码;电子邮件地
● 配置文件数据
您享有访问权限的贝莱德在线服务之用户名称和密码;您进行的投资;要求的服务;回应的营销通讯;对调查的回复
● 服务数据
您的往来款项信息;您向我们提供或我们向您提供的服务的详细信息
● 贝莱德建筑物与资产安全数据
到访贝莱德场所的记录;闭路电视录像
● 技术数据
您对贝莱德在线服务的使用与互动;您的IP地址;浏览器类型和版本;浏览器插件类型和版本;操作系统
● 敏感个人信息
在有限的情况下,且在法律允许的范围内,我们可能经法律要求收集有关刑事定罪和犯罪的资料;在安排餐饮时收集饮食要求的资料;为在建筑物中向您提供合理空间而收集身体残疾状况数据;在您提供配偶或伴侣详细资料时收集性取向资料;为确定您是否是政治公众人物而收集有关政治派别的资料。
我们透过多种方式收集与您有关的个人信息,包括但不限于:
● 当您就贝莱德产品或服务向我们提供个人信息时,例如已填妥的投资申请表
● 如果您是贝莱德客户或供应商组织或实体的代表,而该组织或实体向我们提供您的个人信息
● 在我们与您存有关系的整个期间,包括您更改详细数据、提供额外个人信息或我们向您提供的服务发生变更
● 透过您以明显方式选择公开个人信息的公共来源,包括经由社交媒体上的公开数据
● 透过征信机构等第三方
● 透过浏览我们的网站或登录我们的任何网上服务
在遵守适用法律的前提下,我们也可以创建或提取个人信息,例如创建您与我们互动的记录。
除非我们另行说明提供特定个人信息是可选的,否则我们要求的任何个人信息,对于向您或您所在组织或实体提供所要求的产品和服务而言均为必需。如果您不提供要求的个人信息,我们可能无法提供此类产品和服务。
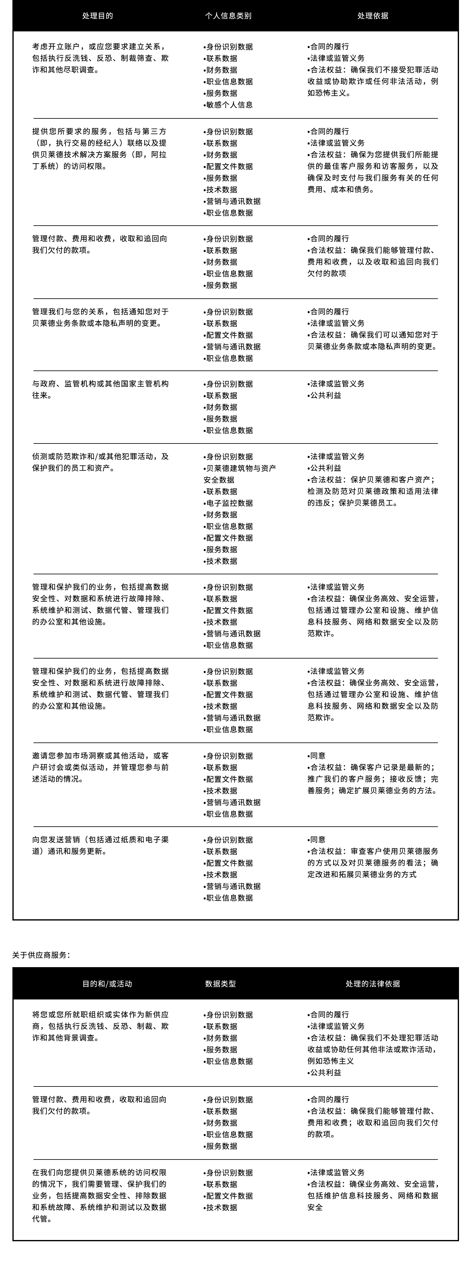
处理您个人信息之目的和法律依据
下表列出了我们处理个人信息之目的和依据。

我们向谁披露您的个人信息
就上述“处理您个人信息之目的和法律依据”一节中概述的一个或多个目的,我们可能在任何司法管辖区将个人信息披露予:
● 贝莱德集团其他成员;
● 向贝莱德集团任何成员提供服务的专业顾问、第三方、代理或独立承包商(例如信息科技系统提供商、平台提供商、财务顾问、经纪人、顾问(包括律师和会计师));
● 商品和服务提供商(例如我们被允许向其披露您个人信息的营销服务提供商);中介、经纪人以及与我们合作的其他个人和实体;
● 适用法律法规要求或允许贝莱德向其披露您个人信息的主管机构(包括任何国家和/或国际监管或执行机构、机关、法院或其他形式的法庭或税务机构)或其代理;
● 针对贝莱德部分或全部业务、资产或任何相关权利、利益的实际或潜在转让或合并,向潜在买方、受让人、合并伙伴或卖方及其顾问披露,或者为收购其业务或与其达成合并而向其披露;
● 帮助我们进行反洗钱和反恐怖主义融资调查,以及侦测欺诈和其他潜在犯罪活动的征信机构或其他组织;或
● 当地或国外法律、法规或任何其他适用文书允许或要求对其进行披露的人士。
国际转移和向服务提供商转移
为提供全球服务,在经营业务过程中,我们可能会将个人信息转移到您居住的国家或向您、您所就职组织或实体提供服务所在的国家以外的地点,包括位于其他司法管辖区的贝莱德处理中心。尽管个人信息转移目标国可能并未制定相同级别的隐私和数据保护法律,但不论数据在任何地方处理,我们对个人信息的处理采用相同级别的安全和组织控制。我们通过合同要求代表我们处理个人信息的第三方服务提供商遵守贝莱德个人信息处理标准。如果我们将个人信息转移出欧洲经济区,我们通过确保目标国被欧盟委员会认为提供足够级别的保护,并制定欧盟委员会认为提供相同级别保护的合同条款,确保为您的个人信息提供类似级别的保护。
营销以及行使您退订营销活动的权利
如果您已通知我们您不愿意收到营销材料,我们不会出于营销目的处理您的个人信息。您可以通过单击我们发送给您的任何电子营销材料中的营销退订链接、向您惯常的贝莱德联系人提出要求,或通过本隐私声明“联系我们”一节规定的联系方式,随时要求我们停止为营销目的处理您的个人信息。
个人信息的第三方营销/销售
我们不会与第三方共享您的个人信息或向其出售您的个人信息,供第三方用于自身营销或其他目的。
个人信息留存
我们将在为实现个人信息的收集目的,或遵守法律、监管、会计、报告、内部政策要求,或提起法律索赔或为其抗辩所必要的情况下处理您的个人信息。
个人信息安全
我们使用一系列物理、电子和管理措施,确保与个人信息处理风险相适应的安全水平。这些措施包括:
● 对相关工作人员进行教育和培训,确保其了解我们在处理个人信息时的隐私义务,以及提供关于社会工程学、网络钓鱼、鱼叉式网络钓鱼和密码风险的培训;
● 确保处理系统和服务持续保密性、完整性、可用性和恢复力的能力;
● 在发生物理或技术事故时及时恢复个人信息可用性和访问权限的能力;
● 限制个人信息访问权限的行政管理和技术控制;
● 技术安全措施,包括防火墙、加密技术(128位密钥长度的行业标准SSL加密)和防病毒软件;
● 物理安全措施,例如建筑物出入控制;
● 外部技术评估、安全审计和供应商尽职调查;
● 周边安全;
● 网络隔离;
● 应用安全;
● 端点安全;
● 数据泄露控制实时监控;
● 分层和全面的网络安全防御;及
● 安全事件报告和管理。
通过互联网(包括通过电子邮件)所传输数据的安全无法得到保证,存在访问和拦截的风险。您不应通过互联网上开放/不安全的渠道向我们发送任何个人信息。我们尽力保护个人信息,但不能保证向我们传输或由我们传输的数据的安全。
您的权利
在某些情况下,您就对您个人信息的处理享有以下权利:
● 访问权限
索取我们处理的与您有关的个人信息的副本,并了解我们使用和共享您个人信息的方式。
● 反对
如果(i)我们基于合法权益或为公共利益执行某项任务(包括数据剖析)而处理您的个人信息;或(ii)如果我们出于直接营销目的处理您的个人信息,您可以反对处理您的个人信息。
● 更正
要求更新我们处理的与您有关的个人信息,或更正您认为不正确或不完整的个人信息。
● 删除
如果我们没有法律义务、监管义务或其他合理理由继续处理与您有关的个人信息,要求删除我们处理的此类与您有关的个人信息。
● 限制
要求我们限制处理您个人信息的方式,例如,如果您对个人信息的准确性存有争议或提出了异议,而该异议正在被考虑之中。
● 可携权
要求取得一份您已通过常用电子格式(例如通过填写申请表)向我们提供的个人信息的副本。
● 自动化决策
如果自动化决策对您适用,而该决策对您产生法律或类似效力,您可以要求手动干预。
您可以随时通过“联系我们”一节所列详细信息行使您的权利。在适用法律法规允许的范围内,我们保留收取适当费用的权利。
我们可能需要要求您提供特定信息,帮助我们确认您的身份,并确保您享有访问所要求的个人信息或行使任何其他权利的权利。上述措施是为了确保个人信息不向任何无权接收人披露。我们还可能要求提供与您的请求有关的进一步信息,以帮助我们找到与您有关的个人信息,例如,包括您与我们关系的性质和所在地。
我们将在适用法律规定的期限内回应所有的合法请求。您不会因行使与处理您个人信息有关的权利而受到任何不利影响。
联系我们
隐私和数据保护环球主管负责监督贝莱德隐私和数据保护的合规情况。如果您希望行使您的任何权利,或对本声明有任何疑问,请联系:
地址:上海市浦东新区世纪大道 826号上海陆家嘴金融广场22楼 1 及2室
联系电话:021-80307000
您也可以通过本声明下文载明的邮箱联系我们。
投诉
如果您对个人信息的处理方式有任何担忧或投诉,请通过 blkccbxb@blackrockccbwealth.com 联系我们。您还有权向您居住或工作的国家,或您认为已出现与您个人信息处理相关问题的所在国家的数据保护主管机构或其他对隐私和数据保护法有管辖权的主管机构投诉。了解进一步详情,请联系 blkccbxb@blackrockccbwealth.com。我们将在收到您的投诉后15天内,对您的投诉作出响应。
Cookie声明
如适用Cookie,请参见我们单独的Cookie声明。
链接网站
本隐私声明不适用于并非由我们所有或控制的第三方网站,或展示贝莱德广告的任何第三方网站。
本隐私声明的变更
我们可能会不时修改或修订本隐私声明,建议您定期访问我们的网站,查看是否有任何修订。视我们通常与您联系的方式,任何重大变更将通过适当渠道向您传达。